根据《山西农业大学关于做好2026年硕士研究生复试录取工作的通知》的相关要求,结合我院实际,就2026年硕士研究生一志愿复试录取工作安排如下:
一、组织领导
1.学院招生录取工作领导小组及职责
学院成立招生录取工作领导小组,全面负责本学院复试、调剂、录取工作。负责统筹制定招生录取工作实施细则、研究制定复试程序、调剂要求、复试内容、评分标准、录取方式等,指导和监督复试小组开展复试工作。
组长:元纪明 郝炜
成员:梁晓凤 张元洁 翟中杰 甘霞 阴昱宏
2.复试小组及其职责
学院成立复试小组,小组成员由不少于5名复试专家(其中设组长1名,负责主持面试环节)、1名秘书和1名技术助理构成,复试专家从学院经验丰富、责任心强、业务水平高且本年度无直系亲属报考本院硕士研究生的具有本年度研究生招生资格的导师或具有副高以上职称的教师中抽签产生。
复试小组负责本学科的复试录取工作,查验复试考生的复试资格,组织落实复试考核的具体内容。
二、复试分数线
基于2026年生源情况、招生计划、学科专业特点等考虑,按一志愿达线考生总分排名,确定本次复试分数线如下:
030505 思想政治教育:321分;
士兵专项须达A区国家线。
三、复试工作安排
(一)复试时间和复试方式
复试时间:3月31日8:30开始。
复试方式:现场面试。
复试地点:山西农业大学太谷校区实验大楼631室。
(二)复试资格审核及材料准备
考生复试前须在3月30日12:00前,将下列材料按顺序扫描成一个PDF文件(以考生姓名命名)发送给学院复试小组秘书。
1.山西农业大学研究生复试考生信息登记表;
2.考生诚信复试承诺书(仔细阅读并签字确认);
3.研究生复试政审表(签字盖章有效);
4.初试准考证;
5.本人有效身份证件复印件(正反面同页);
6.应届毕业生提供《教育部学籍在线验证报告》(有效期至少延长至2026年7月);往届生提供毕业证、学位证和《教育部学历证书电子注册备案表》(有效期至少延长至2026年7月);国(境)外学历考生须提交教育部留学服务中心出具的国外学历学位认证报告;
7.前置学历学习成绩单(学校学籍管理部门或学院或档案所在地盖章或可查询的电子版);
8.外语水平等级证书(全国大学英语四六级考试或其他等级证书)、本科毕业论文摘要或进展报告、科研成果、获奖情况等材料;
9.有专项加分考生须提供期满考核登记表扫描件;大学生士兵须提供《应征公民入伍批准书》《退出现役证》《义务兵退出现役登记表》或《士官退出现役登记表》复印件;
10.学院要求提交的其他材料。
(三)复试内容及评分办法
复试主要考察考生思想品德、专业素质和综合素质。一般每位考生的复试面试时间不少于20分钟,考生明确表示已作答完毕的可提前结束考核。
1.思想品德
设开放性试题,以考生政治态度、思想表现、道德品质、科学精神、诚实守信、遵纪守法等方面进行考察。
2.专业素质
(1)专业知识素养考核:以招生目录公布的复试科目,设综合性、开放性能力型试题。主要考察考生对本学科(专业)理论知识和应用技能掌握程度,利用所学理论发现、分析和解决问题的能力,对本学科发展动态的了解以及在本专业领域发展的潜力、创新精神和创新能力。
(2)外语能力考核:主要考察考生外语能力,设英译汉试题一题。
3.综合素质
以考生自我介绍为主,主要包括在本学科专业以外的学科、科研、社会实践(学生工作、社团活动、志愿服务等),或实际工作表现等方面的情况、事业心、责任感、纪律性、协作性、人文素养、举止、表达和礼仪,结合政审和心理健康情况等进行综合素质和能力综合评价。
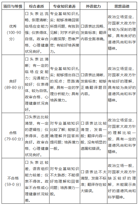
4.复试评分办法
复试成绩采用百分制,复试内容占比及评分标准具体如下:
表1 思想政治教育(030505)复试考核内容及分值占比

表2 复试评分标准

(四)复试总成绩计算
复试总成绩由初试成绩和复试成绩组成。其中,初试成绩占60%,复试成绩占40%。计算公式如下:
复试总成绩=(初试总成绩÷5)×60%+复试成绩×40%
(五)复试纪律
考生参加复试时,应自觉遵守考试秩序,服从工作人员的安排和管理,主动配合进行报考资格审查、身份验证核查等事项。
考生应树立诚信考试,作弊可耻的态度,再次认真学习《中华人民共和国刑法修正案(九)》和《中华人民共和国刑法修正案(九)》的相关司法解释。
复试过程、录取检查、入学检查发现有作弊情形,一律取消录取资格。
五、录取及上报
(一)确定拟录取名单
学院根据学科、专业招生计划,按复试总成绩排序结果确定拟录取名单。如有考生放弃录取资格则依次递补。拟录取名单公示时间不少于10个工作日。
复试成绩低于60分者或思想政治素质和道德品质考核不合格者,均视为复试不合格,不予录取。
(二)体检
参照教育部、卫生部、中国残联制定的《普通高等学校招生体检工作指导意见》(教学〔2003〕3号),开学后在学校医院统一进行体检。
六、咨询方式
王老师:0354-6289678
七、监督方式
梁老师:0354-6289355
八、其它事宜
其它未尽事宜,按学校要求进行。
山西农业大学马克思主义学院
2026年3月27日